首页
公司简介
认证服务
体系认证
服务认证
产品认证
品牌认证
诚信认证
资料下载
认证规则
证书模板
证书查询
绿色包装/绿色企业
质量评价/温室气体
企业证书查询
服务管理师/内审员
联系我们
评价搜索/
Search
搜索
产品质量评价
首页 >
产品质量评价
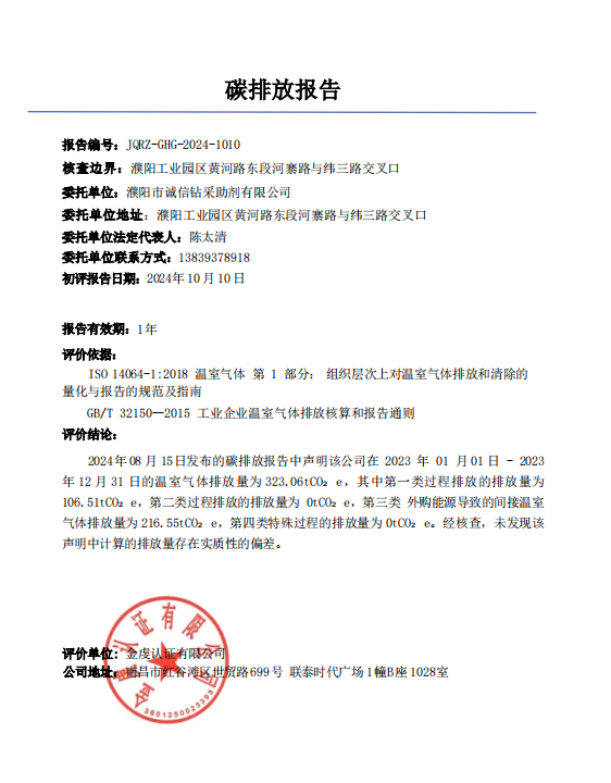
濮阳市诚信钻采助剂有限公司
2024-11-07
返回列表
版权所有 © 2018-2023 金虔认证有限公司
ICP备案:
赣ICP备2023000722号-1
赣公网安备36010802001256号
本网站由
天一科技
提供技术支持